![]() |
|
|
|
|
| Methodology and Tools
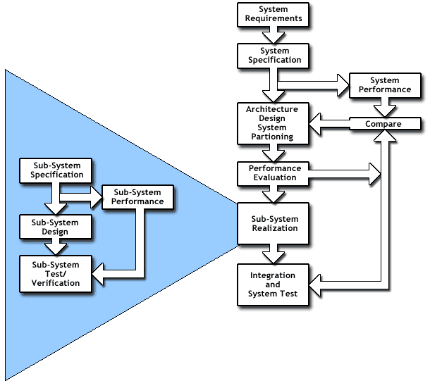
Santa Cruz Wireless has many years of experience in partitioning communication systems into efficient analog, hardware digital signal processing, and software digital signal processing sub systems. An integral part of our design methodology is to verify performance at each stage by developing associated test benches as necessary. Our expertise is especially valuable during the architecture and signal processing design phase of systems and subsystems. Our verification process then ranges from assessment of system level performance, including the effect of hardware anomalies, to the development of test vectors for detailed exercise of the actual implementation. Santa Cruz Wireless primarily uses Matlab and Simulink as performance analysis and design tools. We apply an extensive set of toolboxes, including the Quantized Filter design toolbox, Communication Block set, and Matlab Compiler. We develop bit true models with Matlab, Simulink, or C; as necessary, the Xilinx System Generator blockset is available to explore mapping the designs to FPGAs. For requirements analysis and specification development of analog sections, Santa Cruz Wireless uses such tools as Spice, an RF simulator, Spur analysis, Filter design tools, and an RF system analysis calculator. |
|
![]() |
|